Frequently Asked Questions
Request a call back

Optimize the Solar Plant Yield and derive maximum benefit
Smartly Distributes the total demanded load between Solar and DG in such way that the DG runs at the minimum possible load, securing against reversefeedingand protecting the inverters from over-frequency damage, while also increasing fuel efficiency.
DG synchronization with solar is a one of the smart energy management processes where the diesel generator (DG) and solar power plant work in tandem in order to meet the total load demand efficiently. This system actually ensures that the DG operators at minimal load, on the other hand, solar generation supplies the remaining energy requirements. By doing so, it protects inverters from being damaged due to over-frequency, prevents reverse power feed, and optimizes fuel consumption.
Implementing DG synchronization with solar provides multiple advantages for plant operators, facility managers, and asset owners:
Optimized Load Distribution: Smartly divides energy demand between solar and DG, ensuring the DG runs at the minimum possible load. Reduced Fuel Consumption: Minimizes diesel usage by letting solar generation cover the majority of the demand. Protection for Inverters: Prevents over-frequency damage and avoids reverse power feed to the DG. Enhanced Energy Efficiency: Maximizes solar energy utilization while maintaining reliable backup from the DG. Zero Export Compliance: Ensures that excess solar energy is not fed into the grid, meeting regulatory and site-specific requirements.
PowerAMR DG PV Controller ensures that the solar inverters generate the power as per the change in connected load in case of no grid. In other words, the total demanded load gets smartly distributed between Solar and DG in such way that the DG runs at the minimum possible load and solar will fulfill the remaining load demand. Because the solar power generation is being altered as per the load, the problem of damage to DG is automatically taken care off.
In case of Solar DG Synchronization, energy meter shall be installed at DG panel. When we get off status from the grid and ON status from DG meter or DG’S, the DG PV controller throttles the power of each Inverter as per building load. This will result in the minimum fuel consumption of DG along with reverse power protection and solar generation optimization.
It will be ensured that DG runs at 30% to 36% of its KW rating eg. DG will run in the range of 30 KW to 36 KW in case of 100 KW DG set.
The working principle is as follows-
1. Read Active Power frommeter
2. Is Active power > Max Set point? If yes, increase power oninverters
3. Is Active power < Min Set point? If yes, decrease power oninverters
4. Repeat from step1
Note- Minimum set point: it is the minimum power output from DG Maximum set point: it is the maximum required power output from the DG in case there is enough solar power being produced to cater the load.
Unique Features
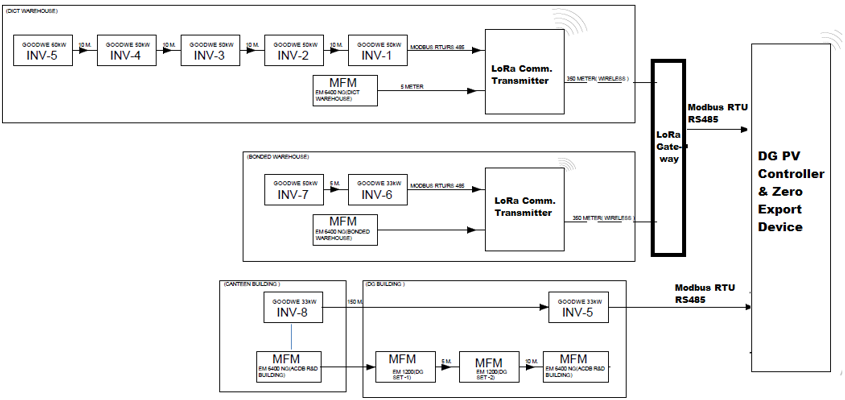
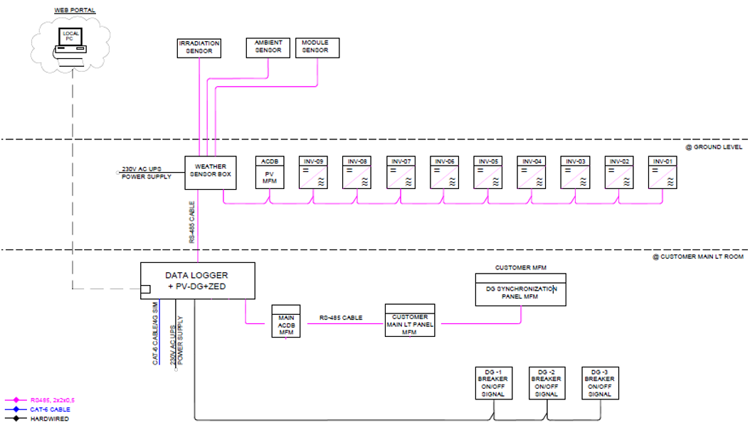
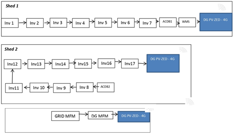
Depending upon the site location, distance between solar inverters, DG, LT Mains, communication & network availability, Logics PowerAMR provides the best feasible & economical solution. Below are some illustrations with different technology adopted by Logics PowerAMR to provide the best solution.
Reference Site- 516 kWp Solar Plant in Gaunau Haryana
Depending upon the site location, distance between solar inverters, DG, LT Mains, communication & network availability, Logics PowerAMR provides the best feasible & economical solution. Below are some illustrations with different technology adopted by Logics PowerAMR to provide the best solution.
Site Type | DG Capacity | Solar Capacity | Achieved Efficiency |
---|---|---|---|
University Campus, Haryana | 100 kW | 516 kWp | 98% PR, 95% solar utilization |
Industrial Facility, Maharashtra | 200 kW | 1 MWp | 97% PR, 92% solar utilization |
Multi-Building Commercial Site, Delhi | 150 kW | 750 kWp | 96% PR, 90% solar utilization |
By implementing DG synchronization with solar, these sites have achieved higher fuel efficiency, optimized solar utilization, and better overall system reliability. The combination of remote monitoring, real-time control, and advanced analytics ensures that both solar and DG units operate efficiently, providing maximum return on investment.